最新消息
🌕 孝道月盂蘭盆報恩法會 🌕
📿 農曆 6/30 ~ 7/29🙏 全月誦持《地藏菩薩本願經》🔥 圓滿日設放「瑜伽焰口・三大士賑濟佛事」 💛 一年一度報恩的重要時刻 這一月,是為父母報恩、為祖先超薦、為冤親債主解冤釋結的殊勝因緣…

這一盞光,為你照一生。 護持建寺滿一萬|即贈永久光明燈
一起圓滿這份殊勝的願力—— 在人生的路上,我們都曾為健康擔憂、為家庭祈願、為未來不安。 但你是否想過——有一盞燈,可以為你長久點亮,不只照亮當下,更照亮未來的每一步。 一、為什麼要認供佛…

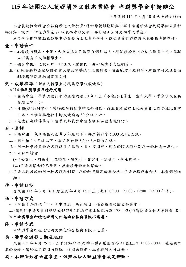
【母親節公益祈福活動-孝道獎學金申請辦法】
🌸【孝道獎學金・開放申請】🌸 本會長期推動社會公益與孝道文化教育,於母親節期間,與中華小腦萎縮協會共同舉辦公益祈福活動,設立「孝道獎學金」,表揚孝順父母、品行端正、努力向學之學生。…

【為病苦者祈福-梁皇法會財務公告及病症專案救助金申請辦法】
梁皇法會功德結餘,正式轉為「行佛悲願公益救助基金」。 順濟蘭若於本次為病苦眾生啟建梁皇祈福法會在十方善信踴躍護持下圓滿完成。在完成法會相關必要支出後,本次法會仍有功德結餘。 經本會…

2026正月初四・供佛齋天-法會集錦
供佛齋天法會圓滿 道慧法師 2026 正月初四 新年祝福開示 新年伊始,坊間對馬年的種種傳言紛紛擾擾,有人以恐懼相傳、以災難相嚇。 各位菩薩,我們是學佛的人,不以謠言動心,不以恐懼起念,而…

115/02/16 新春祈福・辭歲禮祖普佛-法會集錦
除夕夜,世間是團圓的味道;而佛門是感恩與回向的一夜。 世間人放假了,正是佛門最忙碌的時刻。當大家準備迎接新的一年時,佛門正在替眾生「善終舊歲、清淨來年」。 在一年將盡之時,我們以最…

順濟蘭若 行佛悲願|清淨法緣・歡喜念佛皈依|把佛法送到需要的地方-活動集錦
感恩殊勝因緣,順濟蘭若住持 道慧師父及常住法師,應 新北市私立崇惠老人長期照顧中心(養護型) 鍾師姐慈悲邀請,親自前往長照中心,為行動不便的長輩們 傳授皈依三寶、帶領念佛,結下一份難…

115/02/14地藏經|瑜伽焰口|歲末迴向佛事-法會集錦
即將新的一年,別讓舊煩惱跟你回家 14日我們一同修持《地藏經》,並施放圓滿瑜伽焰口。在莊嚴的梵唄聲中,心慢慢沉澱下來,替自己的內心做了一次深深的整理。 一場法會不只是為眾生超薦、為祖…

🚨 新年第一次天赦日!錯過等一年 🚨
還在等運氣自己來? 2025如果財運不順、業績卡關、收入原地踏步——👉 2026第一個翻身機會就在這一天。 🔥【新年第一次天赦日】🔥一年最強開財門的日子。 這一天,天地開恩赦罪。這一天,補財庫…

115/02/10 順濟蘭若 行佛悲願|走入病苦
昨日(10日),我們與社團法人中華小腦萎縮症病友協會同行,走進南區企鵝家人們的家中,一步一步、真實走到彼此的生命裡。 我們恭請媽祖金身,為病友加持、打氣。那一刻靜靜的、讓人感受到一股…

115/02/07 順濟公益|鳳山有愛・食在有福|社區發放-活動集錦
以行動傳遞慈悲,用溫暖走入人心 今早(7日)由執行長 聖益師兄帶領順濟蘭若志工們,再次啟程,將一份份物資與祝福,親手送到需要的家庭與長者手中,也送上暖心的問候與祝福。 這一天,我看到…

🌸 地藏經修持暨瑜伽焰口賑濟法會發起
你有遺憾的事嗎?😞你有念而不得的人嗎?你有後悔過嗎?在人生的流轉之中,我們每一個人,或多或少都承擔著宿世業緣、家族因果與未解的牽連。有些苦,不是今生才有;有些障礙,也不只是眼前所…
