- 登入
- 註冊
【為病苦者祈福-梁皇法會財務公告及病症專案救助金申請辦法】
梁皇法會功德結餘,正式轉為「行佛悲願公益救助基金」。
順濟蘭若於本次為病苦眾生啟建梁皇祈福法會在十方善信踴躍護持下圓滿完成。在完成法會相關必要支出後,本次法會仍有功德結餘。
經本會第一屆第二次理監事會決議:
本次法會所有結餘全數轉入「行佛悲願公益救助基金」,使誦經功德不止於祈福消災,更能真正走入人間。
結餘善款將實際投入以下公益方向:
① 弱勢家庭急難救助
② 困境兒少教育支持
③ 病症個案關懷訪視
④ 社會關懷與公益行動
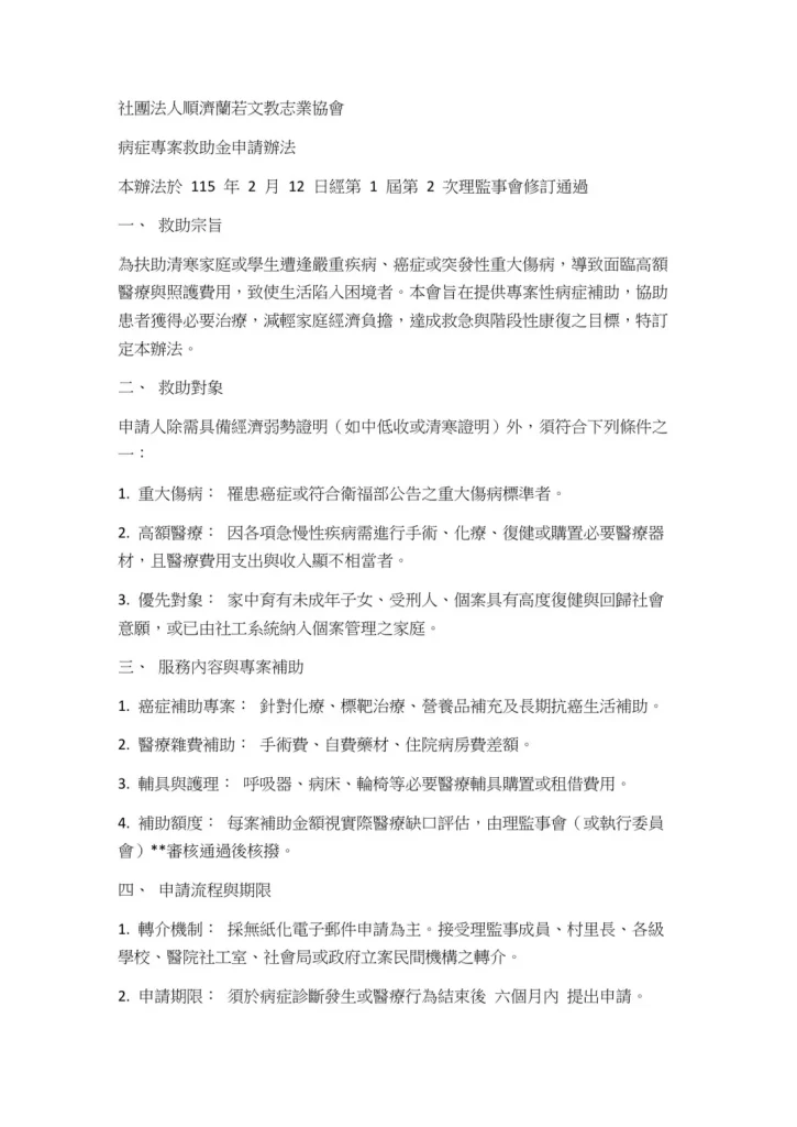
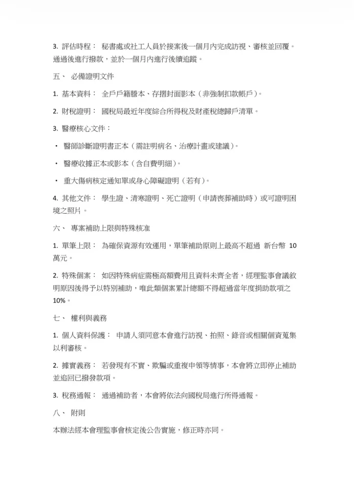
救助基金申請辦法於本會第一屆第二次理監事會制定實施修正(詳見下圖),亦同時讓法會的祝福成為真實的幫助。
將「功德」轉化為「行動」,正是順濟蘭若「行佛悲願」的實踐。
感謝各位護法信徒、有緣人護持願此善行,回向法界眾生離苦得樂。
社團法人順濟蘭若文教志業協會理事長 釋道慧 暨全體理監事一仝 合十



臉書貼文分享:https://www.facebook.com/share/p/1EmDxSV9nK/
——
本寺正募資逐步籌備完善道場,願成就一處讓眾生得以安身、安心、安行的 清淨道場。
歡迎您 隨喜護持隨分隨力、共結善緣,在聖母庇佑之下,讓每一分發心,皆成為守護眾生、延續慈悲的光明因緣。
戶名:社團法人順濟蘭若文教志業協會
郵政劃撥帳號:42374583
銀行匯款轉帳:合作金庫(006)憲德分行 帳號:0351-871-200090
關於 順濟蘭若
YouTube:https://youtube.com/channel/UCKTBdcBuqvUyDHlkDi9-mZg……
LlNE順濟蘭若|客堂:https://lin.ee/unCJKe7
FB順濟蘭若:https://www.facebook.com/share/1EgNZ48SDH/?mibextid=wwXIfr







